Javascriptを有効にしてください。

mir hebe child gyymnastの画像

一覧(Bird's-eye View) 🔍  mir hebe child gyymnast関連 PAGE:2 へ →
mir hebe child gyymnast

mir hebe child gyymnast Amazon.co.jp: [JLAB] ジェイラブ JBuddies Protect イヤーマフ 子供用 聴覚過敏 こどもの日 キッズ フェス  ライブ 学校 聴覚保護 ヘッドホン型 Lilac ライラック : 産業・研究開発用品

mir hebe child gyymnast

mir hebe child gyymnast

mir hebe child gyymnast

mir hebe child gyymnast

mir hebe child gyymnast Myrna - Harry's Hat

mir hebe child gyymnast

mir hebe child gyymnast EMMUNE KIDS

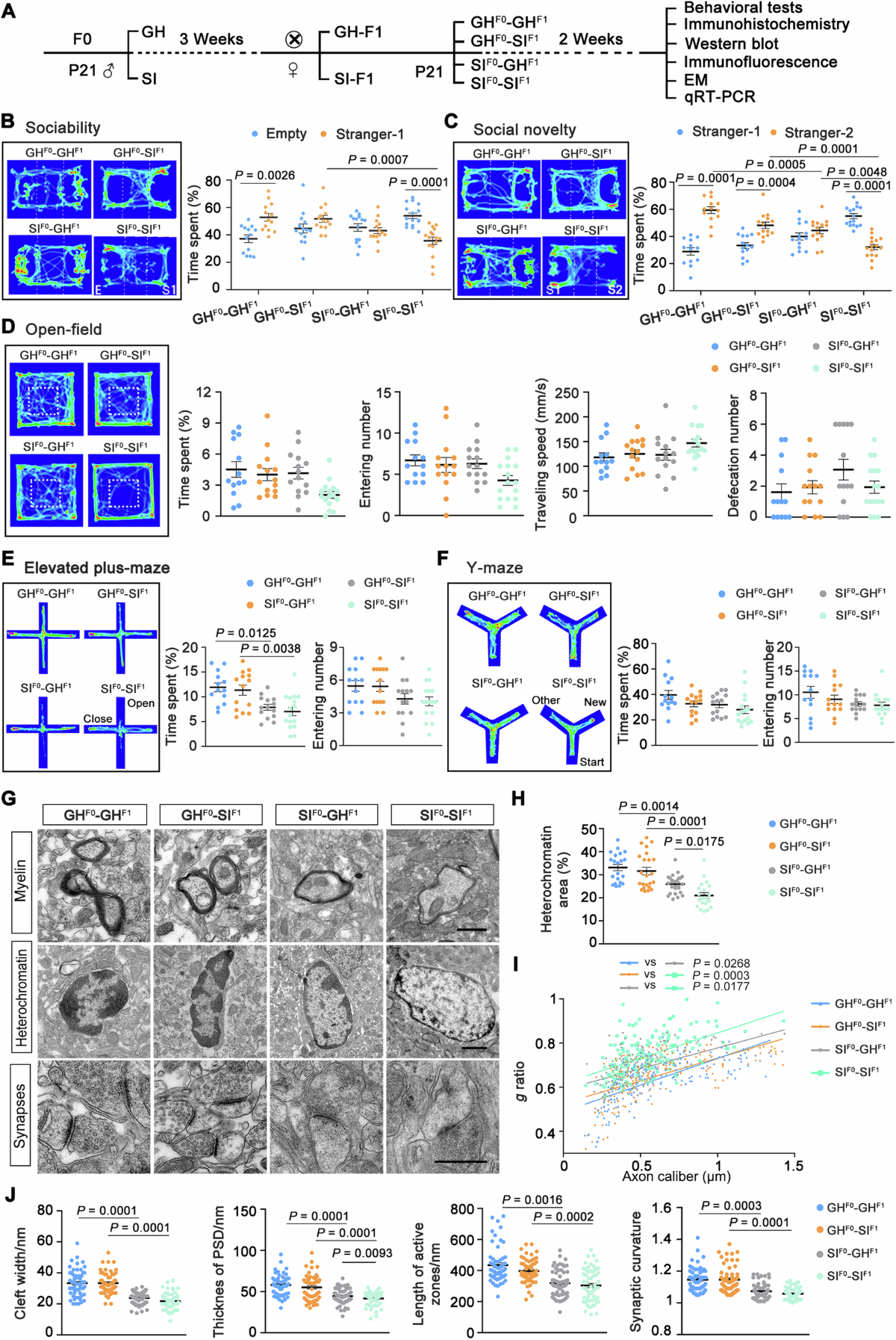
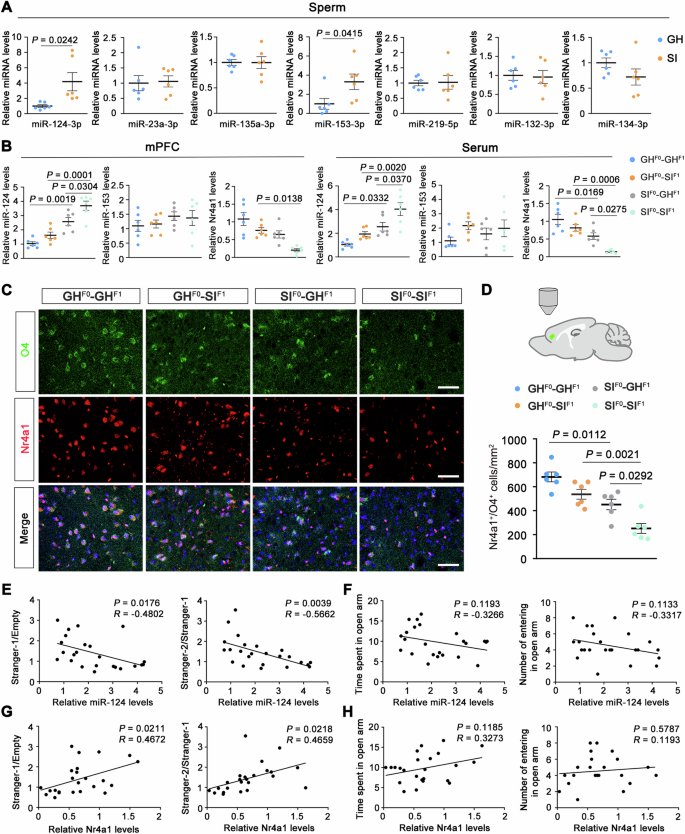
mir hebe child gyymnast Dysregulated miR-124 mediates impaired social memory behavior caused by  paternal early social isolation | Translational Psychiatry

mir hebe child gyymnast

mir hebe child gyymnast

mir hebe child gyymnast Amazon.co.jp: [JLAB] ジェイラブ JBuddies Protect イヤーマフ 子供用 聴覚過敏 こどもの日 キッズ フェス  ライブ 学校 聴覚保護 ヘッドホン型 Lilac ライラック : 産業・研究開発用品

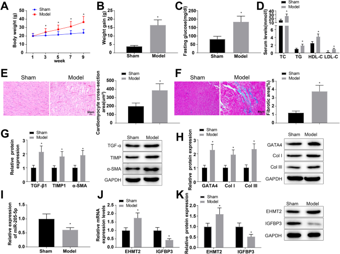
mir hebe child gyymnast MicroRNA-205-5p plays a suppressive role in the high-fat diet-induced  atrial fibrosis through regulation of the EHMT2/IGFBP3 axis | Genes &  Nutrition | Full Text

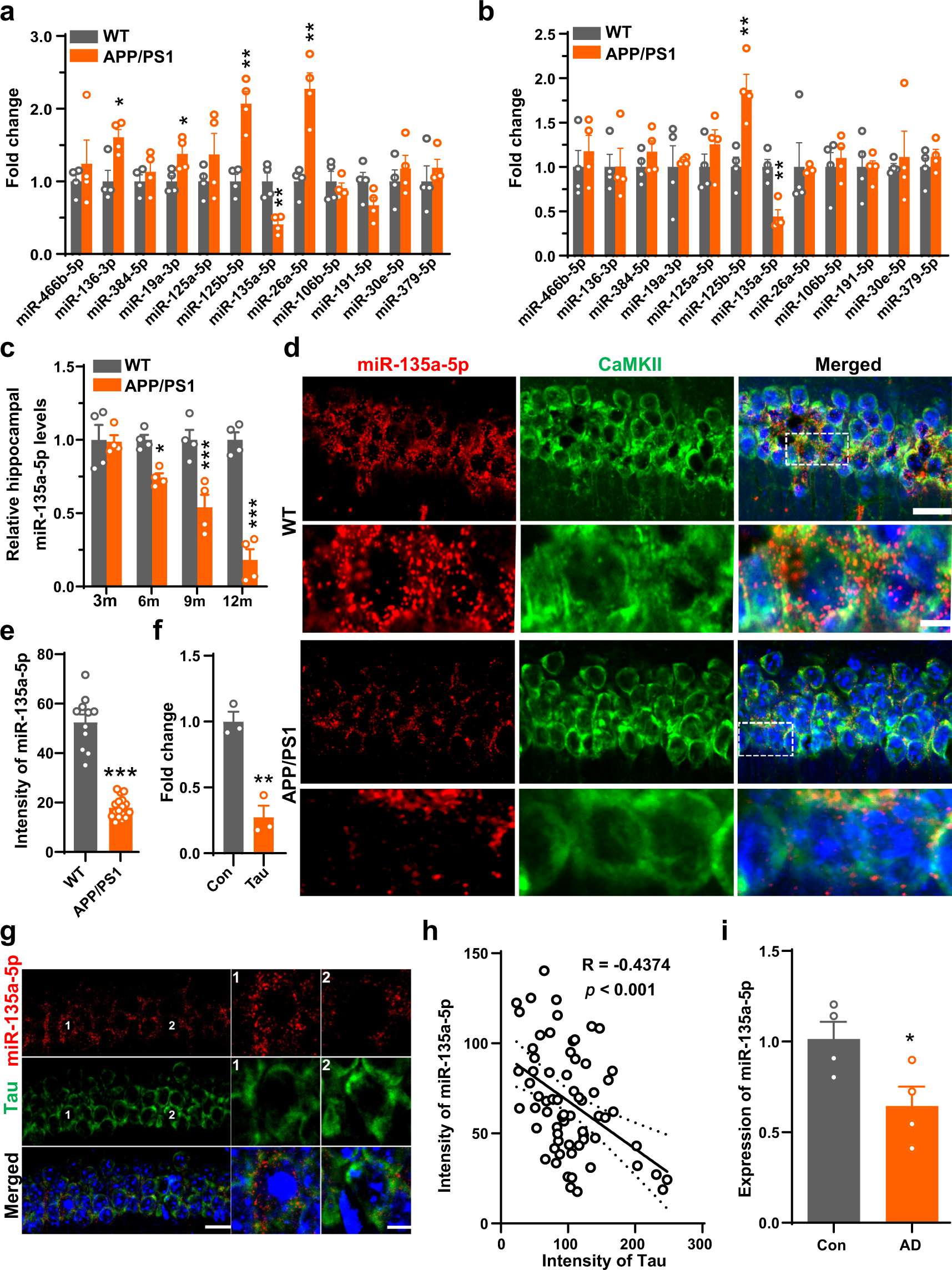
mir hebe child gyymnast miR-135a-5p mediates memory and synaptic impairments via the Rock2/Adducin1  signaling pathway in a mouse model of Alzheimer's disease | Nature  Communications

mir hebe child gyymnast Mein Tag im Kindergarten / Kamishibai Bildkarten | Buch | Hase und Igel  Verlag

mir hebe child gyymnast

mir hebe child gyymnast

mir hebe child gyymnast

mir hebe child gyymnast

20250126190615